拉斯维加斯3499官网登录入口
校长信箱
OA平台
智慧门户
网站首页
英才概况
学校简介
现任领导
校徽校训
奖项荣誉
大事记
组织机构
教学机构
党政管理机构
院系设置
工学院
商学院(国际学院)
学前教育学院
医学院
设计学院
音乐舞蹈学院
马克思主义学院
通识教育学院
创新创业教育学院
招生就业
招生网
就业网
人才培养
创新创业
学工在线
英才青年
教学科研
特色专业
一流课程
教学成果
教学团队
产教融合
国家级项目
高水平科研平台
成果应用
校园服务
馆藏资源
后勤服务
班车服务
校园邮箱
校园地图
招标公告
招标公告
招标公告
当前位置:
网站首页
>
招标公告
> 正文
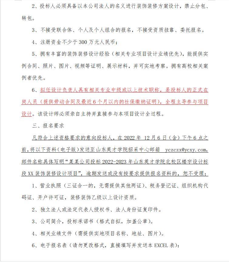
2022-2023年拉斯维加斯3499官网登录入口北校区楼宇室内装饰装修方案设计招标公告
作者:
来源:
发布时间:2022年12月01日
点击数:
附件【
2022-2023年拉斯维加斯3499官网登录入口北校区楼宇室内装饰装修设计标段清单.xlsx
】已下载
次
附件【
客商投标报名表.xlsx
】已下载
次
分享到:
上一条:
2023年拉斯维加斯3499官网登录入口信息系统等级保护测评项目
下一条:
2022-2023年拉斯维加斯3499官网登录入口南校区楼宇室内装饰装修方案设计招标...