拉斯维加斯3499官网登录入口
校长信箱
OA平台
智慧门户
网站首页
英才概况
学校简介
现任领导
校徽校训
奖项荣誉
大事记
组织机构
教学机构
党政管理机构
院系设置
工学院
商学院(国际学院)
学前教育学院
医学院
设计学院
音乐舞蹈学院
马克思主义学院
通识教育学院
创新创业教育学院
招生就业
招生网
就业网
人才培养
创新创业
学工在线
英才青年
教学科研
特色专业
一流课程
教学成果
教学团队
产教融合
国家级项目
高水平科研平台
成果应用
校园服务
馆藏资源
后勤服务
班车服务
校园邮箱
校园地图
招标公告
招标公告
招标公告
当前位置:
网站首页
>
招标公告
> 正文
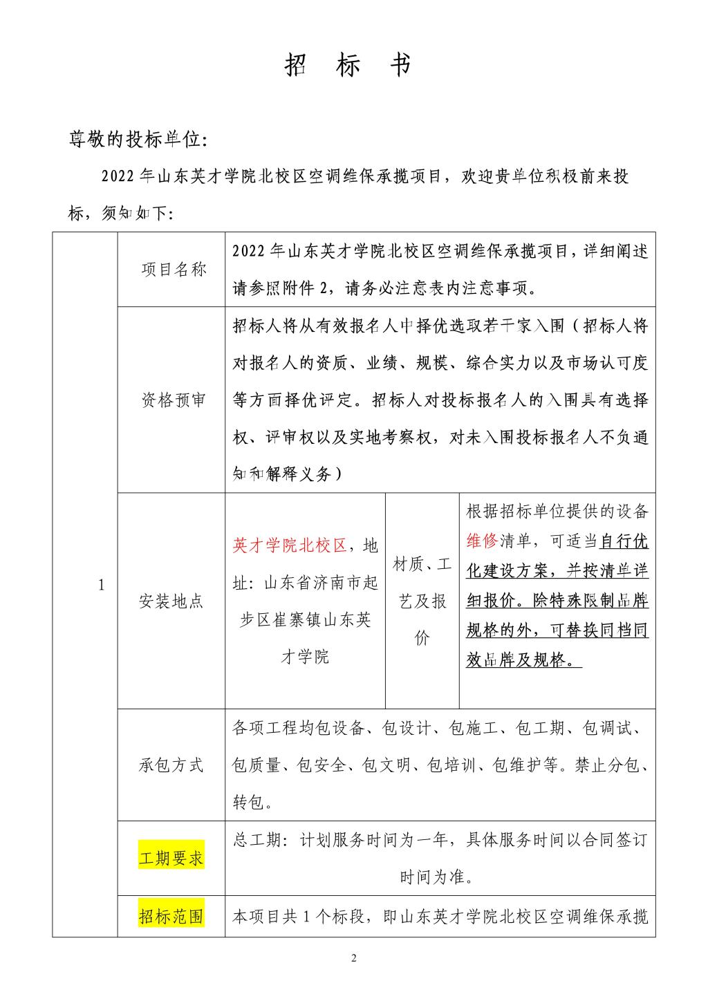
2022年拉斯维加斯3499官网登录入口北校区空调维保承揽项目
作者:刘少聪
来源:招采中心
发布时间:2022年05月12日
点击数:
附件【
附件2:空调保养要求.docx
】已下载
次
附件【
附件1:2022年拉斯维加斯3499官网登录入口北校区空调维保承揽项目报名表.xlsx
】已下载
次
分享到:
上一条:
2022 年拉斯维加斯3499官网登录入口图书馆装饰装修方案设计招标公告
下一条:
2022年拉斯维加斯3499官网登录入口移动式垃圾压缩方箱采购项目招标文件